近日,海南博鳌乐城国际医疗旅游先行区再传捷报——树兰(博鳌)医院的“自体NK细胞辅助治疗实体肿瘤及预防复发技术”正式获得临床应用批复,并公布了完整疗程的定价。这标志着又一项前沿的细胞免疫治疗技术从实验室走向临床,为我国肿瘤患者提供了全新的辅助治疗选择,也再次彰显了乐城作为中国医疗创新“试验田”的引领作用。

一、博鳌乐城:前沿医疗技术转化的全景图
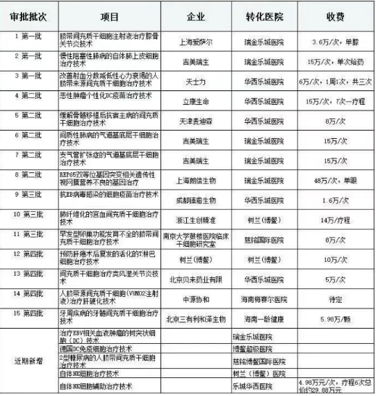
作为国内唯一的“医疗特区”,博鳌乐城依托“特许医疗、特许研究、特许经营、特许国际医疗交流”四大特殊政策,已成为国际先进医疗技术在中国快速落地的核心平台。截至2026年初,该先行区已分批次累计批准十九项细胞与基因治疗技术进入临床转化应用,覆盖肿瘤、自身免疫性疾病、代谢性疾病、罕见病等多个重大疾病领域,初步构建了一张惠及广泛患者的前沿医疗网络。

以下是已获批技术的批次汇总(信息综合自官方公布清单):
第一批(2025年3月公布)
1、技术名称:脐带间充质干细胞注射液
对应症:膝骨关节炎
价格:数万元/次
落地医院:瑞金海南医院
2、技术名称:气道基底层干细胞技术
对应症:慢性阻塞性肺病
价格:十数万元/次
落地医院:瑞金海南医院
3、技术名称:人脐带来源间充质干细胞
对应症:心力衰竭
价格:数万元/次(共3次疗程)
落地医院:华西乐城医院
第二批(2025年4月公布)
1、技术名称:个性化DC疫苗
对应症:恶性肿瘤
价格:十数万元/次
落地医院:华西乐城医院
2、技术名称:间充质干细胞
对应症:骨髓移植后抗宿主病
价格:数万元/次
落地医院:华西乐城医院
3、技术名称:气道基底层干细胞技术
对应症:间质性肺疾病
价格:十数万元/疗程
落地医院:瑞金海南医院
4、技术名称:气道基底层干细胞技术
对应症:支气管扩张症
价格:十数万元/疗程
落地医院:瑞金海南医院
5、技术名称:RPE65基因治疗
对应症:遗传性视网膜病变
价格:数十万元/单眼
落地医院:瑞金海南医院
第三批(2025年8月公布)
1、技术名称:抗EB病毒细胞疫苗
对应症:EB病毒感染
价格:数万元/次
落地医院:华西乐城医院
2、技术名称:宫血间充质干细胞
对应症:肺纤维化
价格:十数万元/疗程
落地医院:树兰(博鳌)医院
3、技术名称:脐带间充质干细胞
对应症:早发性卵巢功能不全
价格:数万元/次
落地医院:慈铭博鳌国际医院
第四批(2025年11月公布)
1、技术名称:活化T淋巴细胞技术
对应症:预防肝癌术后复发
价格:十万元/次
落地医院:树兰(博鳌)医院
2、技术名称:牙髓间充质干细胞
对应症:牙周疾病
价格:数万元/颗
落地医院:一龄医院
3、技术名称:人脐带间充质干细胞
对应症:类风湿关节炎
价格:数万元/次
落地医院:华西乐城医院
4、技术名称:间充质干细胞(VUM02注射液)
对应症:肝硬化
价格:数十万元/疗程
落地医院:梅赛尔医院
近期新增(2026年)
1、技术名称:自体NK细胞辅助治疗技术
对应症:实体肿瘤辅助治疗及预防复发
价格:二十余万元/疗程
落地医院:树兰(博鳌)医院
2、技术名称:2型糖尿病人脐带间充质干细胞
对应症:2型糖尿病
价格:数万元/针
落地医院:慈铭博鳌国际医院
3、技术名称:KSD-101树突状细胞药物
对应症:EBV相关血液肿瘤
价格:待公布
落地医院:瑞金海南医院
4、技术名称:德国DC免疫细胞治疗技术
对应症:待明确
价格:待公布
落地医院:博鳌超级医院
这些技术的定价普遍低于海外同类疗法,并通过由院士领衔的专家评审委员会严格把关,确保安全有效,让更多国内患者能以可及的成本接触到国际前沿治疗手段。
二、新技术解析:自体NK细胞疗法,激活人体“先天免疫部队”
此次树兰(博鳌)医院获批的“自体NK细胞辅助治疗实体肿瘤及预防复发技术”,是乐城落地的又一重磅项目,其完整疗程费用为21万元。
1.技术原理:取之于己,用之于己
NK细胞(自然杀伤细胞)被誉为人体免疫系统的“快速反应部队”或“先天杀手”。与需要特异性识别的T细胞不同,NK细胞能直接识别并攻击癌细胞、病毒感染细胞等异常目标。该技术的核心流程是从患者自身外周血中采集NK细胞,在符合高标准的生产环境下进行体外扩增和功能激活,再将这支数量与活性大增的“免疫精锐”回输到患者体内,从而增强机体自身的抗肿瘤免疫能力。
2.核心优势与定位
安全性高:采用患者自体细胞,避免了免疫排斥反应和移植物抗宿主病等风险,副作用相对较小。
协同性强:定位为辅助治疗,可与手术、放化疗、靶向治疗等传统手段联合使用,旨在清除术后微小残留病灶、降低复发风险、帮助重建放化疗后受损的免疫功能,或用于晚期患者的姑息治疗。
应用前景广:适用于肺癌等多种实体瘤的辅助治疗。国际权威肿瘤学术指南也已将NK细胞疗法列为实体瘤治疗的重要探索方向。
3.临床价值与患者获益
该技术的落地,为面临复发风险或传统治疗瓶颈的肿瘤患者提供了新的选择。临床研究显示,NK细胞疗法在联合其他治疗时展现出潜力,例如在部分肺癌治疗中观察到协同增效的现象。它的出现,意味着肿瘤治疗模式正从传统的“攻击性”治疗,向联合“激活自身免疫力”的综合性策略深化。
三、从博鳌看未来:中国干细胞与再生医学行业前景广阔
博鳌乐城在短短一两年内密集落地近二十项前沿技术,不仅是中国医疗创新政策的成功实践,更清晰地揭示了整个行业的发展趋势。
1.政策与制度创新持续赋能
乐城先行区的“先行先试”模式,为细胞治疗等前沿技术提供了宝贵的临床转化“试验田”。严格的专家评审与监管体系保障了安全,而支付体系的探索(如部分项目尝试与保险结合)则在推动高价技术向普惠医疗转变。这套“政策可控、临床先行”的中国方案,正加速全球创新成果在国内的转化应用。
2.技术谱系日益完善,产业生态加速形成
从最初的骨关节炎、慢性病治疗,扩展到如今的恶性肿瘤、罕见遗传病、自身免疫疾病、代谢性疾病等领域,乐城的技术清单反映了行业正从“单点突破”走向“体系化布局”。产业链上下游,包括细胞制备、质量检测、临床研究等环节也在同步成熟。
3.市场潜力巨大,未来可期
随着生物制造被列为国家未来产业重点,细胞治疗行业在政策、资本与技术多重驱动下迎来高速发展期。行业分析预测,未来几年内,干细胞药物的适应症范围将持续扩大,产业规模有望突破千亿级。更长远看,随着通用型技术、基因编辑等前沿科技的融合,治疗成本有望进一步降低,让更多患者受益。

结语
树兰(博鳌)医院自体NK细胞疗法的获批,是博鳌乐城创新清单上的又一个重要注脚。从十九项技术的稳步推进,到NK细胞等新锐技术的加入,我们看到的是一个正在快速成型的前沿医疗生态。这不仅是技术的进步,更是治疗理念的革新——从对抗疾病到重建健康。随着政策环境的优化与技术迭代的加速,中国的干细胞与再生医学行业,正站在一个充满希望的远大前程的起点上。
免责声明:文章仅用于科普交流,无任何商业目的不作任何商业用途,亦不表示任何医疗声明或建议。我们尊重原创,也注重分享。图文来源网络,版权归原作者所有,如涉及作品内容、版权或其它问题,请联系我们删除!


闽公网安备 35020602002648 号
QQ 客服